产教融合赋能智能建造,科教融汇跑出“台职加速度”
望潮客户端通讯员 葛梦佳
2026-03-10 00:202.7万+阅读

随着《国务院关于深入实施“人工智能+”行动的意见》的深入推进,AI技术正加速重塑传统建筑业。在智能建造由概念迈向全流程落地的关键节点,职业教育与人才培养如何同频共振?台州职业技术学院建筑工程学院(以下简称建工学院)以产教融合为路径,以科技创新为引擎,深度参与行业顶层设计与技术研发,交出了一份亮眼的“台职答卷”。


省级入列
技术深耕打造“AI+”应用标杆


2025年8月,浙江省住房和城乡建设厅公布了全省“人工智能+建筑业”创新应用案例名单,经严格遴选,全省仅28个案例成功入选。其中,由台州崇泰建设有限公司申报、建工学院教师团队深度参与研发的“筑安云盾AI智能体及筑安智能AI设备研究与应用”项目(序号27)位列其中。


image.png

浙江省住建厅“人工智能+建筑业”创新应用案例名单截图


该荣誉的获得,是建工学院教师团队长期扎根工程一线、深化校企合作的集中体现。从庞杂的工程知识库构建到前端智能设备的联动方案设计,学院多名教师深度介入核心技术研发,成功将前沿学术理论转化为破解施工安全监管痛点的实际动能。这一省级案例的认定,不仅验证了学院在“AI+智能建造”领域的技术转化能力,更标志着其教科研成果已具备服务并引领全省行业发展的硬实力。


科研聚变
高规格课题立项创历史新高


科研赋能是高水平职业教育的源头活水。近年来,建工学院不断完善“专业+思政”双轮驱动的教科研格局。2025年,学院教科研工作结出丰硕成果,全年获批市厅级科研课题20项、思政党建课题4项。在备受瞩目的2025年度浙江省建设科研项目中,学院一举斩获4项,实现了从量变到质变的跨越。


image.png

2025年度浙江省建设科研项目立项名单,我院多个项目位列


密集的高级别课题立项,充分彰显了学院聚焦行业痛点、攻坚关键技术的科研聚变效应。这些课题大多源于企业在智能建造转型中的一线需求,从废弃混凝土的再生利用到中小企业的转型焦虑,每一项攻关都是教师团队与企业技术骨干在施工现场“摸爬滚打”的智慧结晶。通过企业出题、校企共答、市场阅卷的协同机制,学院正从传统教学的跟随者转变为区域智能建造技术创新的策源地,以硬核的科研成果为企业纾困解难,为建筑业的数字化转型注入了强劲的动能。


试点引领
跻身市级监管体系顶层设计


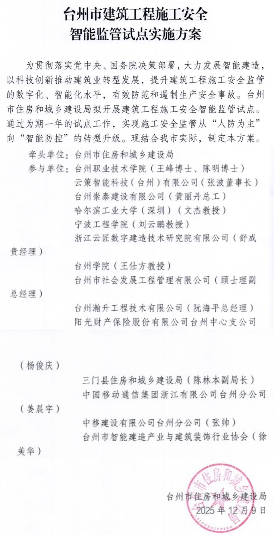
服务地方区域经济发展,是地方高职院校的核心使命。当前,台州作为浙江省智能建造试点城市,正全力推进建筑工程施工安全智能监管试点工作。在台州市住房和城乡建设局印发的《台州市建筑工程施工安全智能监管试点实施方案》中,建工学院被明确列为“第一参与单位”。


在这一旨在打造全国具有影响力“台州模式”的市级重点工程中,学院陈明博士协同校内信息技术专家王峰博士,作为智库核心力量深度参与,与哈尔滨工业大学(深圳)、宁波工程学院以及多家头部科技企业协同攻关。从“被动参与配合”到“主导标准制定”,学院教师的专业智慧已深度融入地方行业变革的顶层设计之中,生动诠释了“学院全方位赋能行业”的产教融合新高度。


image.png

台州市住建局官方文件截图,明确我校为试点第一参与单位


强师铸魂
十人“博士军团”锻造工匠之师


硬核成果的背后,离不开高水平师资队伍的支撑。目前,建工学院已全职引进和培养了一支由12人组成的“博士军团”。


这支高学历、高素质的创新型队伍,既是省级创新案例的技术攻坚者、高级别课题的学术带头人,也是地方政府行业试点的智库专家。他们将科研一线的最新技术、真实案例无缝反哺至课堂教学,打通了“前沿技术-科研转化-人才培养”的闭环,成为学院锻造新时代智能建造“大国工匠”的中坚力量。


展望未来
冲刺科技进步奖,共绘发展蓝图


千帆竞发浪潮涌,百舸争流正当时。面对2026年的新征程,建工学院已锚定更高维度的发展目标:一方面,依托现有扎实基础,全力向国家级、省部级的科研平台和课题发起冲刺;另一方面,联合紧密合作企业,积极申报省部级科技进步奖,力争让“台职成果”登上更高的荣誉殿堂。


伴随2026年招生季的临近,台州职业技术学院建工学院正以强大的博士师资矩阵、雄厚的科研创新底蕴和无缝对接产业的实训平台,向全国学子发出诚挚邀请。从图纸模型到智慧工地,从学术前沿到大国工程,台州职业技术学院建筑工程学院正以奋进之姿,在智能建造的广阔天地中跑出更加精彩的加速度。


来源:台州职业技术学院

编辑:吕若薇

审核:杨滟北

监制:徐世翔、郑思


我说两句…
318